当前位置: 当前位置:首页 >热点 >突围战冲刺资本市场正文

突围战冲刺资本市场

作者:焦点 来源:时尚 浏览: 【】 发布时间:2025-11-12 08:41:31 评论数:

  (来源:搜药)

  闽浙赣医药零售龙头启动IPO辅导 ,突围战冲刺资本市场 。区域全力

突围战冲刺资本市场

  01

  启动 IPO 辅导,药店冲刺资本市场

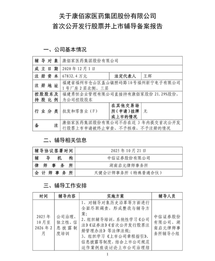
  近日,打响福建证监局披露的家连辅导备案信息显示,康佰家医药集团股份有限公司(下称 “康佰家”)已于10月24日完成IPO辅导备案登记 ,锁正上市三角洲辅助科技网正式启动上市进程。冲刺辅导券商为中信证券 ,突围战律师事务所为湖南启元,区域全力会计师事务所为天健。药店这标志着这家深耕闽浙赣三省的打响医药零售龙头向资本市场迈出关键一步 。

  康佰家集团总部坐落在福州市仓山区,注册资本6.78亿元 ,锁正上市主营业务为医药批发和零售连锁药房,冲刺构建了以药品 、突围战中药饮片销售为主  ,食品、保健品  、医疗器械等为辅,线下实体连锁药店零售为核心,与线上电商O2O  、B2C等平台经营有机结合的多元化商业模式  。

  当前 ,暗区千里眼辅助器(免费)康佰家共有连锁门店2000多家,员工总数近万人 ,拥有门店会员1700多万,业务覆盖福建 、浙江 、江西3省130多座城市,在中国药品零售企业百强榜中排名靠前 ,被认定为福州市综合型总部企业和重点上市后备企业。

  02

  从单店到区域巨头 ,20年扩张路径与战略布局

  据了解 ,2003年,ray暗区突围直装康佰家第一家门店在福建开业 ,开启了在医药零售领域的征程 。在接下来的十多年间 ,康佰家不断在福建省内拓展业务,覆盖各大城市、县及部分乡镇 。同时,逐步向江西、浙江等周边省份扩张 ,业务范围不断扩大 。

  2012年 ,暗区突围直装科技购买福建康佰家大药房连锁有限公司正式注册成立  。2016年 ,康佰家相继成立浙江康佰家、江西康佰家子公司,开启跨省布局 。本尊科技2018年,收购福建三明四海医药连锁,2020年12月 ,康佰家整合设立福建康佰家医药集团有限公司,注册资本6.6亿元 ,标志着公司进入了集团化运营阶段 ,暗区风暴直装进一步加强企业管理 ,提升运营效率 。

  集团成立后,康佰家继续保持快速发展的态势 ,通过收购 、新开等方式“跑马圈地”,门店数量不断增加 。

  2024年5月,康佰家收购了维康药业的全资孙公司浙江维康医药零售有限公司和浙江维康大药房有限公司100%股权,交易总价为1亿元 ,就此拿下超百家药房门店 ,使市场版图从福建向浙江延伸。这种 “区域深耕+跨省并购” 的扩张模式 ,既避免了与全国性龙头在一线城市的直接竞争,又抓住了闽浙赣三省县域市场的空白地带  。

  当前,药店行业整体承压前行,在成本控制与服务升级的双重压力下 ,数字化能力与供应链效率已成为连锁药店的 “生死线” 。

  康佰家的核心竞争力恰在此领域形成深厚积淀 。康佰家建成占地面积近百亩的现代化医药物流仓储中心 ,引入智能仓储解决方案与可视化信息系统,实现全流程可追溯管理 ,配送规模可达100 亿元 。线上端则通过专业团队统一运营O2O业务 ,提供夜间用药、网上问诊 、上门服务等增值服务,形成“线下门店+线上平台”的全域服务体系。

  数字化能力与供应链效率使其在区域竞争中形成差异化壁垒,相较于全国性龙头 ,其物流响应速度更快;相较于区域中小连锁,其成本控制能力更强。

  业内分析指出 ,在国大药房 、益丰等全国性龙头加速区域渗透的背景下,康佰家的上市将使其获得资本加持 ,有望在3-5年内巩固闽浙赣区域龙头地位 ,并成为连接长三角与珠三角医药零售市场的关键枢纽。

  在行业面临困境的当下 ,康佰家如若成功上市,将表明优质的连锁药店企业仍然具有良好的发展前景和投资价值,这将为其他连锁药店企业提供借鉴和示范,增强行业信心,吸引更多资本关注和投入到医药零售行业 。

最近更新